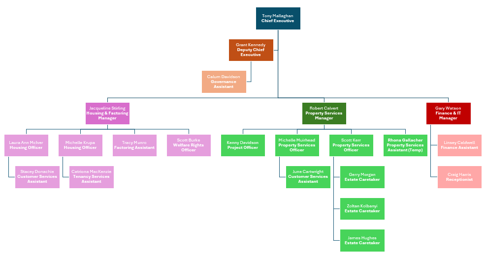
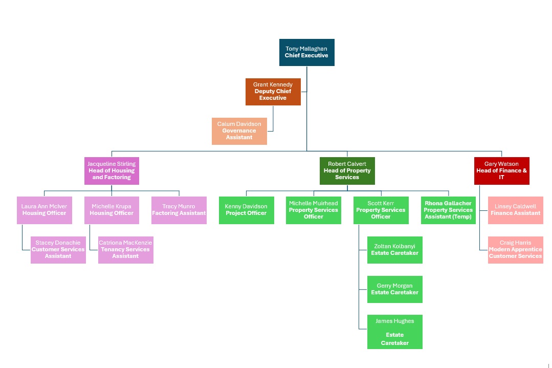
Staff and Staffing Structure
Meet the Management Team
Tony Mallaghan, Chief Executive
Tony Mallaghan is a highly experienced planning & development surveyor with over two decades of senior leadership experience in the housing and local government sectors. He brings a strong track record in strategic leadership, policy advocacy, organisational transformation, and a deep-rooted passion for the social mission of housing.
In his current role as Chief Executive of Yorkhill Housing Association, he has led the organisation through a strategic repositioning—from consolidation to growth—through stock acquisitions and community development. He has also overseen a full governance review aligned with Scottish Housing Regulator expectations, collaborating with the author of SFHA’s governance model to ensure best-practice compliance.
Tony previously led Scotland’s largest council house building programme with a target of 5,000 homes to deliver by 2035. He developed several innovative approaches to deliver this target including the land-led development pathfinder initiative and purchasing homes off the shelf from large and medium sized developers to reach approximately 2,000 homes delivered by the time he left the Council.
Tony also coordinated the region’s Strategic Housing Investment Plan in close partnership with the Scottish Government overseeing the allocation of development funding to multiple housing associations.
Grant Kennedy, Deputy Chief Executive
Grant is an experienced housing professional having worked in a variety of roles including housing management, business process improvement, anti-social behaviour, homelessness and IT. Having previously worked for a local authority and another housing association, Grant joined the Association in 2019 as a Housing Services Manager before being promoted to Deputy Chief Executive in 2024. His new role includes governance and committee management among other responsibilities.
Grant has a CIH Level 4 Diploma, and a Masters Degree in Housing Studies from the University of Glasgow. He is a Chartered Member of the Chartered Institute of Housing (CIH), has served as a voluntary committee member for various other RSLs since 2011, and was previously a board member with the Glasgow and West of Scotland Forum (GWSF).
Gary Watson, Finance & IT Manager
Gary took up the position of YHA’s Finance Manager in 2018 after 14 years with Hillhead Housing Association in Kirkintilloch. He has a BA in accounting and is a part qualified CIPFA accountant.
Robert Calvert, Property Services Manager
Robert Calvert has been with the Association since 2011, starting as a Property Services Officer before promotion in 2016 to his current post as Property Services Manager.
Following his apprenticeship as a plumber/gas engineer, Robert was with City Building for 8 years, with a further 8 years in Operational and Contract Management. Key responsibilities in his latter roles being to manage and oversee repairs and maintenance contracts of varying sizes in properties owned by housing associations. He has also worked as a Contract Manager with a large roofing contractor and owned his own Plumbing business.
He brings a wealth of repairs and maintenance experience to the Association from his time both as a tradesperson and a Contract/Operational Manager. Robert holds an Honours degree in Human Geography and a post graduate diploma in Business Resource Management, both of which compliment his practical knowledge.
Jacqueline Stirling, Housing and Factoring Manager
Jacqueline began her social housing career in 2002 with Govan Housing Association where she managed the factoring service for over 19 years. She joined YHA as Factoring Manager in 2022, following a short period at Rosehill Housing Cooperative. Jacqueline has a CIH Level 3 Certificate in Letting and Managing Residential Properties and has completed the IRPM Professional Diploma in Property Factoring in Scotland, giving her IRPM member status. Jacqueline sits on the IRPM working party for Scotland and is a trainer for SHARE providing factoring training.
Housing and Factoring
Property Services
Governance and Finance
Estate Caretakers
